![]()
에너지솔루션

에너지솔루션
㈜에스엠소프트는 미래지향적 사업을 제시하며 고객과 더 큰 가치를 만들어 갑니다.
솔루션 소개
(주)에스엠소프트는 정보기술(IT)를 접목하여 에너지 효율을 극대화 시킬 수 있도록 차세대 미래지향적인 솔루션을 연구개발하고 있습니다.
주요기능
스마트 염전

미래의 농장 For farming

- 1 액상 살포 및 패널 세척 노출
- 2 기상환경계측장치(풍향/풍속/일사량)
- 3 작황계측 센서(토양온습도/co2/ec)
- 4 통합컨트롤러
- 5 패널 각도 조절 장치
- 6 액상 살포 장치
농업 ICT 미래의 농장 For farming
For farming 이란 ICT 기술을 농업에 접목해 스마트폰이나 컴퓨터로 제어 혹은 관리하는 농장을 말합니다.
㈜에스엠소프트의 영농형 태양광 솔루션 For farming은 태양광 패널에서 얻어지는 태양광 에너지로 토양온도, 습도, 조도, 작물의 생육상황 등을 모두 측정할 수 있습니다.
마이크로그리드 에너지관리 시스템

-
실시간 전체 계통 감시화면
-
EMS 전체 운영도
-
부하별 전체 계통도
-
부하별 상세 (폐수처리장)
-
부하별 데이터 그래프
-
부하별 운영도
제품소개
스마트염전(천일염 생산 자동화 시스템)
-
부하별 상세 (폐수처리장)
-
부하별 데이터 그래프
-
부하별 운영도
신재생 에너지 관리 시스템 GEMS, 태양광발전소 최적화 시스템 SOS
-
통합모니터링시스템
-
모니터링용 웹 & 앱
-
BLDC모터 적용 양축 트랙커
H/W
-
IoT/M2M 기술활용 양산용 보드
-
고효율성 전압더블러 연계형
Buck toplogy -
발전량 계측 센서
-
수중 태양광 발전시스템
결합된 수문 제작
컨텐츠
스마트 염전
스마트 염전
열악한 천일염 생산 환경을 벗어난 스마트한 천일염 생산 자동화 시스템으로 디지털 염도계와 IOT/M2M 기술을 접목하여 염전 급수 및 배수 자동화 및 염전 지능망을 구축하여 채염 이전 단계까지 모든 천일염 생산 단계를 자동화한 제품입니다.

염전자동화 솔루션의 장점
-

노동력 절감
-

생산비용 절감
-

생산량 증대
-

우천시 염수 피해
복구 자동화

For farming
미래의 농장 For farming
노지농업 ICT특화
기존 온실과 시설물에만 접목되어왔던 농업 ICT를 태양광 패널을 설치하여 노지에서 ICT농업기술 활용
㈜에스엠소프트 농업병행 태양광 For farming 특화 기술
- 1. 태양광 패널에서 얻어지는 에너지로 농장을 센서로 점검해 물의 양을 자동으로 조절하여 최적의 상태에서 작물을 수확할 수 있습니다.
- 2. 직접 농장에 가지 않고 스마트폰 버튼 하나로 농장을 관리합니다.
- 3. 기업과 농업에 ICT를 접목하여 생산에서 유통까지 농업 혁신을 이뤄낼 수 있습니다.
- 4. 농작물의 생육상황을 편리하게 관리하여 최고 품질의 농작물 생산이 가능해집니다.

마이크로그리드 EMS
마이크로그리드 EMS
마이크로그리드 EMS는 대형 발전소와 연계하지 않고 특정 산업단지에 적용되는 독립형 마이크로그리드를 위한 에너지 관리시스템으로 에너지 사용량 및 발전량을 계측하고 실시간 모니터링 할 뿐 아니라, 에너지 흐름과 사용의 시각화 및 최적화를 위한 통합 에너지 관리시스템입니다.
주요 인프라

태양광

ESS

CHP

EMS

PMS

AMI

IOT
주요 실증

분산전원 전체 용량 구성
| 발전원 | 태양광 | ESS | CHP |
|---|---|---|---|
| 용량 | 600KWP | 1500KWH | 100KW |
수혜기업별 분산전원 용량 구성
| 기업명 | 태양광 | ESS | 배터리TYPE | CHP |
|---|---|---|---|---|
| 나산프라스틱 | 98.5kWp | 208.8kWh | Li-ion | - |
| 우정정미소 | 46.9kWp | 149.1kWh | Li-ion | - |
| ㈜유민우레탄 | 60.9kWp | 49.7kWh | Li-ion | - |
| ㈜백인산업 | 46.9kWp | 49.7kWh | Li-ion | - |
| ㈜우리화학 | 46.9kWp | 110.5kWh | LiFePo4 | - |
기대효과

마이크로그리드 알고리즘
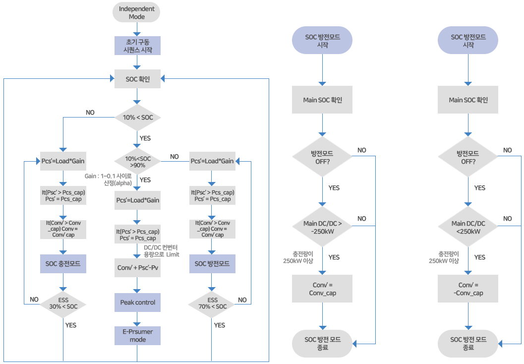
마이크로그리드 알고리즘

- 운영모드
- 각 공장간의 연계모드로서 ESS 공유에 따른 에너지 Share가 가능한 구조로 Main ESS를 기준으로 전력패턴을 분석함.
- 연계모드
- 각 개별공장이 가지고 있는 배터리의 SoC를 기준으로 독립모드와 동일한 조건으로 기동중 타 공장의 SoC 상황에 따라 전력지원 요청이 발생할 시 공급 또는 수급운전을 수행하며 각 상황에 따라 여러 가지 동작 특성을 보임.
- MG 연계망
- 연계적으로 구동되기 때문에 기준이 되는 SoC는 공장 ESS SoC이지만 공유요청에 따라 능동적 구동을 수행함.
- 정상동작 구간
- PCS의 출력은 부하량에 대응하여 Load⨯Gain에 의해 변동되나, 피크제어가 적용되면 미리 설정된 피크값이나 용량, 피크시간대에 대응하여 정격출력 적용함.
- 각 공장
- 전력수급을 필요로 할 경우 E-Prosumer모드로 전력거래 가능
마이크로그리드 알고리즘

판매자 ver.1
< 기본조건 >
1. 판매자 load는 신재생으로 우선소비 후 나머지 판매

구매자 ver.2
< 기본조건 >
1. 구매자 load는 신재생으로 우선소비 후 나머지 판매

마이크로그리드 연구개발
마이크로그리드 연구개발
마이크로그리드란 독립된 분산 전원을 중심으로 국소적인 전력 공급 및 저장 시스템을 갖추어 개인이 전력을 생산하여 저장하거나 소비할 수 있는 형태를 말합니다. 여러 개의 분산형 전원을 이용하여 독립적으로 전기·열과 같은 에너지의 자급자족이 일어날 수 있을 뿐만 아니라, 필요에 따라 기존 전력시스템과 연계할 수 있는 에너지 네트워크입니다. 구축기간과 투자비용이 상대적으로 적어 조기에 경제성을 확보하고 시장을 형성할 수 있습니다.국내에서는 에너지 자립섬과 같은 도서지역의 마이크로그리드 구축이 주를 이루고 있습니다.대학 캠퍼스, 산업단지, 병원, 군부대 등 그 범위를 커뮤니티 단위로 확대한다면 시장은 훨씬 빠르게 성장할 수 있습니다.이렇게 구축된 커뮤니티 마이크로그리드가 전국 단위로 확대 되 향후 전력계통에 연계되면 궁극적으로는 전국 단위 스마트그리드를 구축할 수 있습니다.이 과정에서 ESS, 풍력, 태양광, 에너지관리시스템, ICT 등 마이크로그리드를 구성하는 각 단위 산업의 동반성장이 뒤따르게 됩니다.도서지역이나 오지·사막지역이 많거나 독일처럼 탈원전을 추진하는 여러 국가에서 마이크로그리드 도입을 적극적으로 추진하고 있으며, 저희 ㈜에스엠소프트는 기존 전력망에 정보기술(IT)를 접목해 에너지 효율을 최적화한 차세대 지능형 전력망인 스마트 그리드를 연구개발하는데 힘쓰고 있습니다.
국가혁신클러스터 나주혁신산단 마이크로그리드 에너지관리시스템

운영 실증

- 보안 실증 항목
- 전력 거래(TOC-EMS-B/C디바이스) 데이터
IoT & SCADA 통합 관리 센터
WEB Service Server

IoT 기반 분산전원 사이트 통합 감시 시스템

SCADA 기반 분산전원 관리 시스템

신증 설비 가혹 실험 모니터링
FEP Server





















































































































